1 三防漆工艺验证
针对三防漆涂覆工艺的验证项目很多,本文列举了25项;依据公司设备要求,工艺生产时需要进行合理选用。一般情况下,气味、涂覆厚度、附着力和盐雾试验是需要选用的验证项目。验证项目包括:(1)附着力(参考GB/T9286 -1998标准:划格实验法,0级最高)(2)盐雾试验(参考GB/T 1771-2007标准:验证产品的安全性能。标准72h ,企业需供应商配合极限实验达1000h)(3)吸水率(参考GB/T 1738-1979标准:验证产品的防护、安全性能)(4)潮湿环境下的绝缘电阻(参考IPC-TM-650 2.6.3.4A标准:验证产品的绝缘安全性)(5)防霉性(参考IPC-TM-650 2.6.1标准:28天霉菌测试,0级最高)(6)耐候性/冷热冲击试验(参考IPC-TM-650 2.6.7.1A标准:IPC标准100次循环,企业需供应商配合极限实验达600次循环 )(7)耐酸碱性测试(参考GB1763-1986标准:漆膜无异常)(8)击穿强度(参考GB1981.2-2003 标准:验证产品的绝缘性能)(9)腐蚀性(参考IPC-TM-650 2.6.15标准:试验样件无腐蚀 )(10)气味要求 (企业自订标准:气味小,无刺激性不愉快的气味)(11)毒性要求(参考JIS K0123-2006 气相色谱质谱联用通则标准:不仅要符合RoHS、REACH指令,还要求不含有苯 、 甲苯、二甲苯、乙苯、丙酮等毒性物质)(12)漆膜的柔韧性(参考IPC-TM-650 2.4.5.1标准:需漆膜折弯180度无裂纹)(13)红外光谱测量(参考GB/T 6040-2002标准:验证产品供货的一致性)(14)耐热性(企业自订标准:固化后的漆膜置于温度为65±5℃,湿度为90~95的恒温箱168h,漆膜应无异常。验证产品的耐候性能)(15)阻燃性(需UL认证,阻燃等级为94V0:验证产品的阻燃性能)(16)耐油性(参考GB1739-1979标准:验证产品的环境适应及安全性能)(17)卤素含量(参考IPC-TM-650 2.3.35标准:特殊的环保要求)(18)酸值(参考GB/T 1981.2-2009标准:验证产品的安全性能)(19)粘度(参考GB/T 1981.2-2009标准:验证产品的使用便捷性)(20)稳定性(参考GB/T 1981.2-2009标准:验证产品的使用持久性)(21)漆膜的干燥时间(参考GB/T 1981.2-2009标准:验证产品的使用的高效性)(22)体积电阻率(参考GB/T 1981.2-2009标准:验证产品的安全性能)(23)电气强度(参考GB/T 1981.2-2009标准:验证产品的安全性能)(24)介质耐压(参考GB/T 1981.2-2009标准:验证产品的安全性能)(25)密度(参考ISO 2811.4-2011标准:验证产品供货的一致性)
2 涂覆缺陷类型

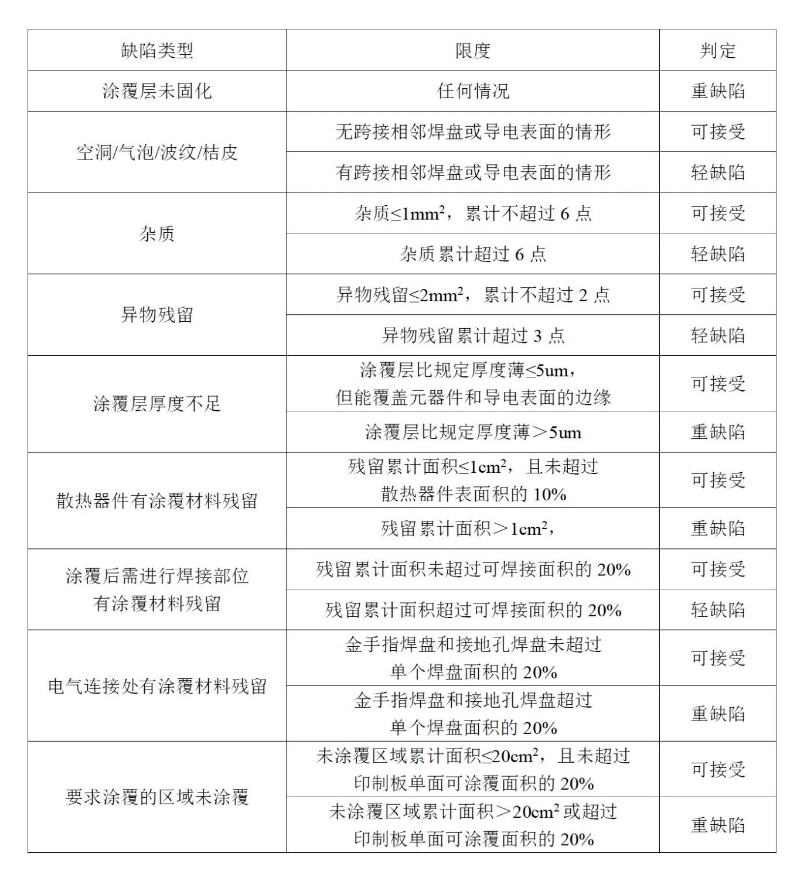
a)空洞——由于涂覆材料局部没有润湿,在涂覆层上形成的圆孔。b)气泡——涂覆材料局部未附着在印制板组件上,形成气泡。c)波纹——由于涂覆材料涂覆不均匀,导致涂覆层所产生的波形纹路。e)异物残留——涂覆作业过程中由于疏忽导致残留在涂覆层上的外来物。f)涂覆层厚度不足——涂覆层的测试厚度比规定的涂覆厚度薄。g)散热器、测试针等件有涂覆材料残留——散热器件指功率器件的散热器或散热片。如有涂覆材料残留会造成散热性能的下降。l)三防漆表面有指纹——在三防漆表干不充分时就用手直接接触造成指纹外观不良。
表2 三防漆涂覆工艺允收标准
4 三防漆水基清洗剂介绍
水基清洗剂 C108 是适用于清洗三防漆和结构胶类的一款环保型水基清洗剂。本品结合超声波浸泡清洗工艺,能有效清除治具上残留的三防漆,使其轻松脱落以达到使用要求。水基清洗剂 C108 相对于传统的溶剂剂型清洗剂,本品具有气味小、环保、使用安全不易燃,低 VOC 等优点。C108 是适用于三防漆治具清洗和结构胶清洗的一款环保型水基清洗剂,适用于超声波、浸泡等清洗工艺。
合明科技运用自身原创的产品技术,满足芯片封装工艺制程清洗的高难度技术要求,打破国外厂商在行业中的垄断地位,为芯片封装材料全面国产自主提供强有力的支持。
推荐使用合明科技水基清洗剂产品。